* feat: implement backend logic * feat: implement api/config endpoint * rename the symbol * feat: re-implement configuration at client-side * feat: add client-side of deep thinking * fix backend bug * feat: add reasoning block * docs: update readme * fix: translate into English * fix: change icon to lightbulb * feat: ignore more bad cases * feat: adjust thinking layout, and implement auto scrolling * docs: add comments --------- Co-authored-by: Henry Li <henry1943@163.com>
18 KiB
🦌 DeerFlow
English | 简体中文 | 日本語 | Deutsch | Español | Русский |Portuguese
源于开源,回馈开源。
DeerFlow(Deep Exploration and Efficient Research Flow)是一个社区驱动的深度研究框架,它建立在开源社区的杰出工作基础之上。我们的目标是将语言模型与专业工具(如网络搜索、爬虫和 Python 代码执行)相结合,同时回馈使这一切成为可能的社区。
目前,DeerFlow 已正式入驻火山引擎的 FaaS 应用中心,用户可通过体验链接进行在线体验,直观感受其强大功能与便捷操作;同时,为满足不同用户的部署需求,DeerFlow 支持基于火山引擎一键部署,点击部署链接即可快速完成部署流程,开启高效研究之旅。
请访问DeerFlow 的官方网站了解更多详情。
演示
视频
https://github.com/user-attachments/assets/f3786598-1f2a-4d07-919e-8b99dfa1de3e
在此演示中,我们展示了如何使用 DeerFlow:
- 无缝集成 MCP 服务
- 进行深度研究过程并生成包含图像的综合报告
- 基于生成的报告创建播客音频
回放示例
火山引擎
目前,DeerFlow 已正式入驻火山引擎的 FaaS 应用中心,用户可通过体验链接进行在线体验,直观感受其强大功能与便捷操作;同时,为满足不同用户的部署需求,DeerFlow 支持基于火山引擎一键部署,点击部署链接即可快速完成部署流程,开启高效研究之旅。快来看看吧~
📑 目录
快速开始
DeerFlow 使用 Python 开发,并配有用 Node.js 编写的 Web UI。为确保顺利的设置过程,我们推荐使用以下工具:
推荐工具
-
uv: 简化 Python 环境和依赖管理。uv会自动在根目录创建虚拟环境并为您安装所有必需的包—无需手动安装 Python 环境。 -
nvm: 轻松管理多个 Node.js 运行时版本。 -
pnpm: 安装和管理 Node.js 项目的依赖。
环境要求
确保您的系统满足以下最低要求:
安装
# 克隆仓库
git clone https://github.com/bytedance/deer-flow.git
cd deer-flow
# 安装依赖,uv将负责Python解释器和虚拟环境的创建,并安装所需的包
uv sync
# 使用您的API密钥配置.env
# Tavily: https://app.tavily.com/home
# Brave_SEARCH: https://brave.com/search/api/
# 火山引擎TTS: 如果您有TTS凭证,请添加
cp .env.example .env
# 查看下方的"支持的搜索引擎"和"文本转语音集成"部分了解所有可用选项
# 为您的LLM模型和API密钥配置conf.yaml
# 请参阅'docs/configuration_guide.md'获取更多详情
cp conf.yaml.example conf.yaml
# 安装marp用于PPT生成
# https://github.com/marp-team/marp-cli?tab=readme-ov-file#use-package-manager
brew install marp-cli
可选,通过pnpm安装 Web UI 依赖:
cd deer-flow/web
pnpm install
配置
请参阅配置指南获取更多详情。
[!注意] 在启动项目之前,请仔细阅读指南,并更新配置以匹配您的特定设置和要求。
控制台 UI
运行项目的最快方法是使用控制台 UI。
# 在类bash的shell中运行项目
uv run main.py
Web UI
本项目还包括一个 Web UI,提供更加动态和引人入胜的交互体验。
[!注意] 您需要先安装 Web UI 的依赖。
# 在开发模式下同时运行后端和前端服务器
# 在macOS/Linux上
./bootstrap.sh -d
# 在Windows上
bootstrap.bat -d
打开浏览器并访问http://localhost:3000探索 Web UI。
在web目录中探索更多详情。
支持的搜索引擎
DeerFlow 支持多种搜索引擎,可以在.env文件中通过SEARCH_API变量进行配置:
-
Tavily(默认):专为 AI 应用设计的专业搜索 API
- 需要在
.env文件中设置TAVILY_API_KEY - 注册地址:https://app.tavily.com/home
- 需要在
-
DuckDuckGo:注重隐私的搜索引擎
- 无需 API 密钥
-
Brave Search:具有高级功能的注重隐私的搜索引擎
- 需要在
.env文件中设置BRAVE_SEARCH_API_KEY - 注册地址:https://brave.com/search/api/
- 需要在
-
Arxiv:用于学术研究的科学论文搜索
- 无需 API 密钥
- 专为科学和学术论文设计
要配置您首选的搜索引擎,请在.env文件中设置SEARCH_API变量:
# 选择一个:tavily, duckduckgo, brave_search, arxiv
SEARCH_API=tavily
特性
核心能力
- 🤖 LLM 集成
- 通过litellm支持集成大多数模型
- 支持开源模型如 Qwen
- 兼容 OpenAI 的 API 接口
- 多层 LLM 系统适用于不同复杂度的任务
工具和 MCP 集成
-
🔍 搜索和检索
- 通过 Tavily、Brave Search 等进行网络搜索
- 使用 Jina 进行爬取
- 高级内容提取
-
🔗 MCP 无缝集成
- 扩展私有域访问、知识图谱、网页浏览等能力
- 促进多样化研究工具和方法的集成
人机协作
-
🧠 人在环中
- 支持使用自然语言交互式修改研究计划
- 支持自动接受研究计划
-
📝 报告后期编辑
- 支持类 Notion 的块编辑
- 允许 AI 优化,包括 AI 辅助润色、句子缩短和扩展
- 由tiptap提供支持
内容创作
- 🎙️ 播客和演示文稿生成
- AI 驱动的播客脚本生成和音频合成
- 自动创建简单的 PowerPoint 演示文稿
- 可定制模板以满足个性化内容需求
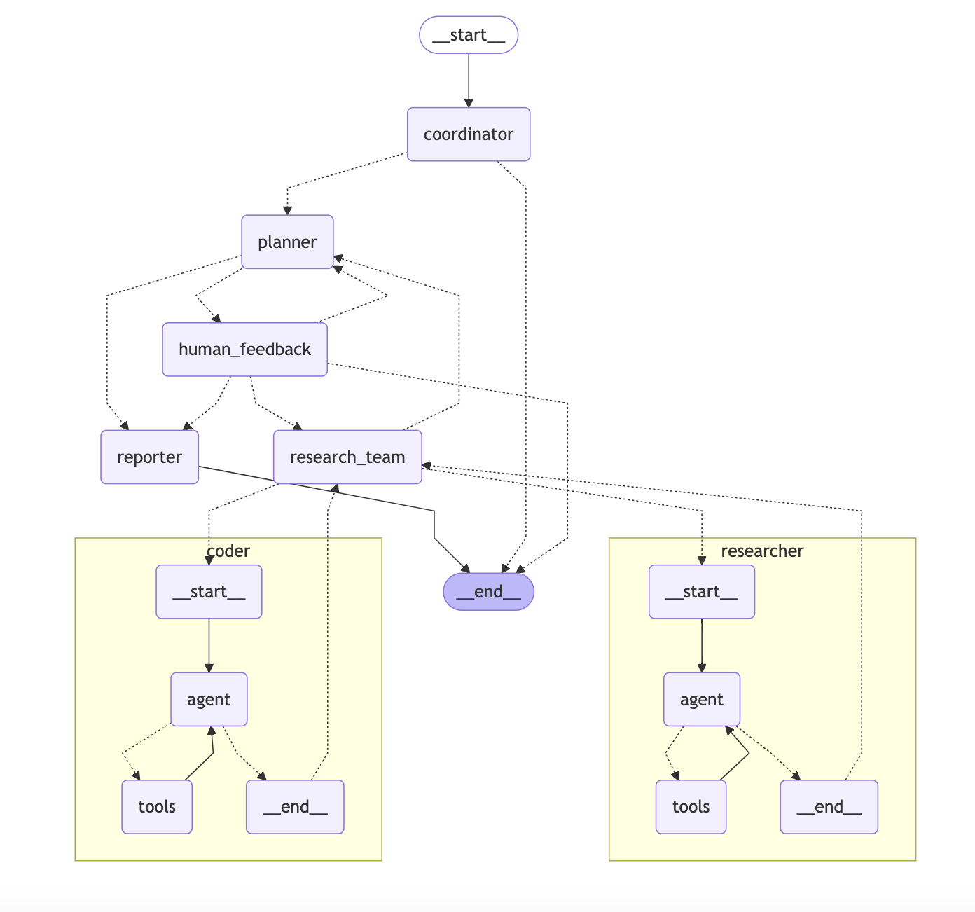
架构
DeerFlow 实现了一个模块化的多智能体系统架构,专为自动化研究和代码分析而设计。该系统基于 LangGraph 构建,实现了灵活的基于状态的工作流,其中组件通过定义良好的消息传递系统进行通信。
在deerflow.tech上查看实时演示
系统采用了精简的工作流程,包含以下组件:
-
协调器:管理工作流生命周期的入口点
- 根据用户输入启动研究过程
- 在适当时候将任务委派给规划器
- 作为用户和系统之间的主要接口
-
规划器:负责任务分解和规划的战略组件
- 分析研究目标并创建结构化执行计划
- 确定是否有足够的上下文或是否需要更多研究
- 管理研究流程并决定何时生成最终报告
-
研究团队:执行计划的专业智能体集合:
- 研究员:使用网络搜索引擎、爬虫甚至 MCP 服务等工具进行网络搜索和信息收集。
- 编码员:使用 Python REPL 工具处理代码分析、执行和技术任务。 每个智能体都可以访问针对其角色优化的特定工具,并在 LangGraph 框架内运行
-
报告员:研究输出的最终阶段处理器
- 汇总研究团队的发现
- 处理和组织收集的信息
- 生成全面的研究报告
开发
测试
运行测试套件:
# 运行所有测试
make test
# 运行特定测试文件
pytest tests/integration/test_workflow.py
# 运行覆盖率测试
make coverage
代码质量
# 运行代码检查
make lint
# 格式化代码
make format
使用 LangGraph Studio 进行调试
DeerFlow 使用 LangGraph 作为其工作流架构。您可以使用 LangGraph Studio 实时调试和可视化工作流。
本地运行 LangGraph Studio
DeerFlow 包含一个langgraph.json配置文件,该文件定义了 LangGraph Studio 的图结构和依赖关系。该文件指向项目中定义的工作流图,并自动从.env文件加载环境变量。
Mac
# 如果您没有uv包管理器,请安装它
curl -LsSf https://astral.sh/uv/install.sh | sh
# 安装依赖并启动LangGraph服务器
uvx --refresh --from "langgraph-cli[inmem]" --with-editable . --python 3.12 langgraph dev --allow-blocking
Windows / Linux
# 安装依赖
pip install -e .
pip install -U "langgraph-cli[inmem]"
# 启动LangGraph服务器
langgraph dev
启动 LangGraph 服务器后,您将在终端中看到几个 URL:
- API: http://127.0.0.1:2024
- Studio UI: https://smith.langchain.com/studio/?baseUrl=http://127.0.0.1:2024
- API 文档: http://127.0.0.1:2024/docs
在浏览器中打开 Studio UI 链接以访问调试界面。
使用 LangGraph Studio
在 Studio UI 中,您可以:
- 可视化工作流图并查看组件如何连接
- 实时跟踪执行情况,了解数据如何在系统中流动
- 检查工作流每个步骤的状态
- 通过检查每个组件的输入和输出来调试问题
- 在规划阶段提供反馈以完善研究计划
当您在 Studio UI 中提交研究主题时,您将能够看到整个工作流执行过程,包括:
- 创建研究计划的规划阶段
- 可以修改计划的反馈循环
- 每个部分的研究和写作阶段
- 最终报告生成
启用 LangSmith 追踪
DeerFlow 支持 LangSmith 追踪功能,帮助您调试和监控工作流。要启用 LangSmith 追踪:
-
确保您的
.env文件中有以下配置(参见.env.example):LANGSMITH_TRACING=true LANGSMITH_ENDPOINT="https://api.smith.langchain.com" LANGSMITH_API_KEY="xxx" LANGSMITH_PROJECT="xxx" -
通过运行以下命令本地启动 LangSmith 追踪:
langgraph dev
这将在 LangGraph Studio 中启用追踪可视化,并将您的追踪发送到 LangSmith 进行监控和分析。
Docker
您也可以使用 Docker 运行此项目。
首先,您需要阅读下面的配置部分。确保.env和.conf.yaml文件已准备就绪。
其次,构建您自己的 Web 服务器 Docker 镜像:
docker build -t deer-flow-api .
最后,启动运行 Web 服务器的 Docker 容器:
# 将deer-flow-api-app替换为您首选的容器名称
docker run -d -t -p 8000:8000 --env-file .env --name deer-flow-api-app deer-flow-api
# 停止服务器
docker stop deer-flow-api-app
Docker Compose
您也可以使用 docker compose 设置此项目:
# 构建docker镜像
docker compose build
# 启动服务器
docker compose up
文本转语音集成
DeerFlow 现在包含一个文本转语音(TTS)功能,允许您将研究报告转换为语音。此功能使用火山引擎 TTS API 生成高质量的文本音频。速度、音量和音调等特性也可以自定义。
使用 TTS API
您可以通过/api/tts端点访问 TTS 功能:
# 使用curl的API调用示例
curl --location 'http://localhost:8000/api/tts' \
--header 'Content-Type: application/json' \
--data '{
"text": "这是文本转语音功能的测试。",
"speed_ratio": 1.0,
"volume_ratio": 1.0,
"pitch_ratio": 1.0
}' \
--output speech.mp3
示例
以下示例展示了 DeerFlow 的功能:
研究报告
-
OpenAI Sora 报告 - OpenAI 的 Sora AI 工具分析
- 讨论功能、访问方式、提示工程、限制和伦理考虑
- 查看完整报告
-
Google 的 Agent to Agent 协议报告 - Google 的 Agent to Agent (A2A)协议概述
- 讨论其在 AI 智能体通信中的作用及其与 Anthropic 的 Model Context Protocol (MCP)的关系
- 查看完整报告
-
什么是 MCP? - 对"MCP"一词在多个上下文中的全面分析
- 探讨 AI 中的 Model Context Protocol、化学中的 Monocalcium Phosphate 和电子学中的 Micro-channel Plate
- 查看完整报告
-
比特币价格波动 - 最近比特币价格走势分析
- 研究市场趋势、监管影响和技术指标
- 基于历史数据提供建议
- 查看完整报告
-
什么是 LLM? - 对大型语言模型的深入探索
- 讨论架构、训练、应用和伦理考虑
- 查看完整报告
-
如何使用 Claude 进行深度研究? - 在深度研究中使用 Claude 的最佳实践和工作流程
- 涵盖提示工程、数据分析和与其他工具的集成
- 查看完整报告
-
医疗保健中的 AI 采用:影响因素 - 影响医疗保健中 AI 采用的因素分析
- 讨论 AI 技术、数据质量、伦理考虑、经济评估、组织准备度和数字基础设施
- 查看完整报告
-
量子计算对密码学的影响 - 量子计算对密码学影响的分析
- 讨论经典密码学的漏洞、后量子密码学和抗量子密码解决方案
- 查看完整报告
-
克里斯蒂亚诺·罗纳尔多的表现亮点 - 克里斯蒂亚诺·罗纳尔多表现亮点的分析
- 讨论他的职业成就、国际进球和在各种比赛中的表现
- 查看完整报告
要运行这些示例或创建您自己的研究报告,您可以使用以下命令:
# 使用特定查询运行
uv run main.py "哪些因素正在影响医疗保健中的AI采用?"
# 使用自定义规划参数运行
uv run main.py --max_plan_iterations 3 "量子计算如何影响密码学?"
# 在交互模式下运行,带有内置问题
uv run main.py --interactive
# 或者使用基本交互提示运行
uv run main.py
# 查看所有可用选项
uv run main.py --help
交互模式
应用程序现在支持带有英文和中文内置问题的交互模式:
-
启动交互模式:
uv run main.py --interactive -
选择您偏好的语言(English 或中文)
-
从内置问题列表中选择或选择提出您自己问题的选项
-
系统将处理您的问题并生成全面的研究报告
人在环中
DeerFlow 包含一个人在环中机制,允许您在执行研究计划前审查、编辑和批准:
-
计划审查:启用人在环中时,系统将在执行前向您展示生成的研究计划
-
提供反馈:您可以:
- 通过回复
[ACCEPTED]接受计划 - 通过提供反馈编辑计划(例如,
[EDIT PLAN] 添加更多关于技术实现的步骤) - 系统将整合您的反馈并生成修订后的计划
- 通过回复
-
自动接受:您可以启用自动接受以跳过审查过程:
- 通过 API:在请求中设置
auto_accepted_plan: true
- 通过 API:在请求中设置
-
API 集成:使用 API 时,您可以通过
feedback参数提供反馈:{ "messages": [{ "role": "user", "content": "什么是量子计算?" }], "thread_id": "my_thread_id", "auto_accepted_plan": false, "feedback": "[EDIT PLAN] 包含更多关于量子算法的内容" }
命令行参数
应用程序支持多个命令行参数来自定义其行为:
- query:要处理的研究查询(可以是多个词)
- --interactive:以交互模式运行,带有内置问题
- --max_plan_iterations:最大规划周期数(默认:1)
- --max_step_num:研究计划中的最大步骤数(默认:3)
- --debug:启用详细调试日志
常见问题
请参阅FAQ.md获取更多详情。
许可证
本项目是开源的,遵循MIT 许可证。
致谢
DeerFlow 建立在开源社区的杰出工作基础之上。我们深深感谢所有使 DeerFlow 成为可能的项目和贡献者。诚然,我们站在巨人的肩膀上。
我们要向以下项目表达诚挚的感谢,感谢他们的宝贵贡献:
这些项目展示了开源协作的变革力量,我们很自豪能够在他们的基础上构建。
核心贡献者
衷心感谢DeerFlow的核心作者,他们的愿景、热情和奉献使这个项目得以实现:
您坚定不移的承诺和专业知识是 DeerFlow 成功的驱动力。我们很荣幸有您引领这一旅程。
